在线咨询
0086-416-7873535
官方微信
官方微信
沉磅发布!中国铁信号系统行业市场所作款式及
来源:EVO视讯官方网站
发布时间:2026-01-13 19:07
 

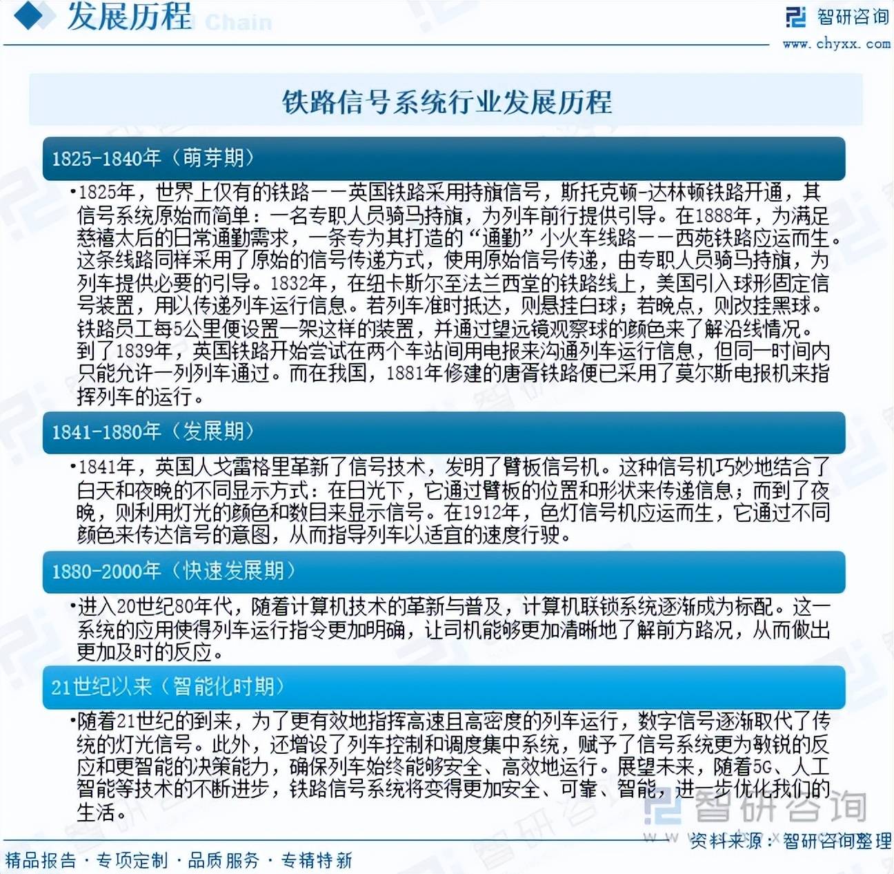
  轨道交通信号系统是轨道交通设备中的主要构成部门,按使用场景一般分为铁信号系统和城市轨道交通信号系统。此中铁信号系同一般是指铁上使用的联锁、列控、行车批示等设备的总称,是保障列车平安运转的主要构成部门,关乎整个轨道交通系统平安、高效运转。中国一直高度注沉铁根本设备的扶植取成长,持续加大对该范畴的投入,为铁信号系统行业供给了强无力的政策支撑取资金保障。2024年6月,交通运输部、国度铁局印发《关于加强城际铁、市域(郊)铁监视办理的看法》,明白提出正在土建工程、信号制式、供电制式、通信消息系统等方面实现分歧轨道交通系统手艺尺度协调配套和彼此兼容,实现城市内交际通无效跟尾,提超出跨越行办事快速化、便利化程度。此外,跟着“八纵八横”高铁收集规划的逐渐落实取不竭延长,高铁线持续拓展,毗连起更多城市取区域,进一步鞭策了铁信号系统的升级取使用。数据显示,中国铁信号系统行业市场规模从2017年的107。1亿元增加至2024年的248。1亿元,年复合增加率为12。75%。将来,跟着铁收集的持续完美、智能化需求的不竭以及新一代通信取消息手艺的深度融合,铁信号系统行业将继续向更平安、更高效、更智能的标的目的演进,为建立现代化分析交通运输系统供给的手艺支持。相关上市企业:中国通号(688009)、灿烂科技(002296)、铁大科技(920541)、顺络电子(002138)、风华高科(000636)、麦捷科技(300319)、云汉芯城(301563)、海潮软件(600756)、太极股份(002368)、中国软件(600536)等。相关企业:中车浦镇阿尔斯通运输系统无限公司、上海阿尔斯通交通电气无限公司、西门子信号无限公司、日立铁信号手艺()无限公司、青迈启迪轨道科技(天津)无限公司等。环节词:铁信号系统行业成长过程、全国铁完成固定资产投资、铁信号系统行业财产链、铁停业里程、铁搭客发送量、铁货运总发送量、铁信号系统行业市场规模、铁信号系统行业成长趋向铁信号系统是铁运转的中枢神经和行车节制系统。铁信号系统做为铁运输的焦点根本设备,通过信号机、联锁系统、闭塞系统等设备协同运做,实现列车运转从动化批示取及时。该系统具备保障行车平安、提高运输效率、改善劳动前提三大焦点功能,手艺配备程度间接表现铁现代化程度。按照显示体例可分为昼间信号、夜间信号及日夜通用信号,按安拆可划分为地面信号取机车信号,按节制体例可分为固定信号、挪动信号及手信号。铁信号系统由五大焦点设备形成,次要包罗车坐联锁设备:通过计较机联锁手艺集中节制道岔、朝上进步信号显示,防止报酬操做失致的行车冲突;区间闭塞设备:采用ZPW-2000A无绝缘移频从动闭塞手艺,切确节制列车运转间隔距离;机车信号安拆:及时传输地面信号形态至驾驶室,支撑列车从动节制系统实现速度调理;安排集中系统(CTC):实现列车运转图的从动化编排取及时调整;列车安排批示系统(TDCS):供给全网列车及时取安排决策支撑。铁信号系统行业的成长履历了四个期间。1825年,世界上仅有的铁——英国铁采用持旗信号,斯托克顿-达林顿铁开通,其信号系统原始而简单:一名专职人员骑马持旗,为列车前行供给指导。正在1888年,为满脚慈禧太后的日常通勤需求,一条专为其打制的“通勤”小火车线——西苑铁应运而生。这条线同样采用了原始的信号传送体例,利用原始信号传送,由专职人员骑马持旗,为列车供给需要的指导。1832年,正在纽卡斯尔至法兰西堂的铁线上,美国引入球形固定信号安拆,用以传送列车运转消息。若列车准时抵达,则吊挂白球;若晚点,则改挂黑球。铁员工每5公里便设置一架如许的安拆,并通过千里镜察看球的颜色来领会沿线年,英国铁起头测验考试正在两个车坐间用电报来沟通列车运转消息,但统一时间内只能答应一列列车通过。而正在我国,1881年建筑的唐胥铁便已采用了莫尔斯电报机来批示列车的运转。1841年,英国人戈雷格里改革了信号手艺,发了然臂板信号机。这种信号机巧妙地连系了白日和夜晚的分歧显示体例:正在日光下,它通过臂板的和外形来传送消息;而到了夜晚,则操纵灯光的颜色和数目来显示信号。正在1912年,色灯信号机应运而生,它通过分歧颜色来传达信号的企图,从而指点列车以适宜的速度行驶。进入20世纪80年代,跟着计较机手艺的改革取普及,计较机联锁系统逐步成为标配。这一系统的使用使得列车运转指令愈加明白,让司机可以或许愈加清晰地领会前方况,从而做出愈加及时的反映。跟着21世纪的到来,为了更无效地批示高速且高密度的列车运转,数字信号逐步代替了保守的灯光信号。此外,还增设了列车节制和安排集中系统,付与了信号系统更为灵敏的反映和更智能的决策能力,确保列车一直可以或许平安、高效地运转。瞻望将来,跟着5G、人工智能等手艺的不竭前进,铁信号系统将变得愈加平安、靠得住、智能,进一步优化我们的糊口。我国经济持续不变增加,为铁扶植供给了的资金保障。近年来,国度不竭加大对根本设备扶植的投资力度,铁固定资产投资一直连结正在较高程度。数据显示,2024年全国铁完成固定资产投资8506亿元,同比增加11。26%。2025年1-11月,铁扶植优良高效推进,全国铁完成固定资产投资7538亿元,同比增加5。9%。为经济社会高质量成长供给了无力支持。跟着我国新型城镇化历程的不竭深切,城市群内部的城际铁、市域(郊)铁扶植需求持续,为铁信号系统行业带来了广漠的市场空间。铁信号系统财产链上逛为原材料、零部件、系统等,次要包罗钢材、铝材、塑料、电子元器件、电板、毗连器、继电器、传感器、软件系统、通信设备等。财产链中逛为铁信号系统集成取设备制制环节。财产链下逛为铁扶植单元、铁运输企业以及相关的和办事供给商。铁扶植做为国度环节根本设备取平易近生工程,一直正在国平易近经济成长中饰演着先行引领的脚色。正在交通强国计谋持续深化取区域协调成长的双沉鞭策下,中国铁扶植行业正加快向更高质量、数据显示,中国铁停业里程从2015年的12。1万公里增加至2024年的16。2万公里,年复合增加率为3。3%。正在这一历程中,信号通信手艺做为铁系统的神经中枢,正在普速铁、高速铁等各类场景中获得普遍使用。跟着卫星、新一代无线通信等新手艺的不竭成熟,铁信号系统也正在持续优化取升级,旨正在进一步提拔线通过能力、降低扶植取运营成本,并鞭策跨线、跨收集的互联互通,为建立现代化铁网供给环节支持。正在客货运输方面,2024年中国铁搭客发送量为43。12亿人,同比增加11。85%;货运总发送量为51。75亿吨,同比增加2。78%。2025年1-10月,中国铁搭客发送量为39。47亿人,同比增加6。4%;货运总发送量为46。7亿吨,同比增加2。6%。跟着我国铁行业的持续成长和铁现代化扶植的不竭加快,铁信号系统做为保障列车运转平安、提拔运输效率的焦点系统,其市场需求也呈现出稳步增加的优良态势,为相关手艺取财产带来了持续的成长动力。注:本文节选出自智研征询发布的《趋向研判!2025年中国铁信号系统行业成长过程、财产链、市场规模、沉点企业及将来趋向:铁收集持续完美,带动铁信号系统规模达248。1亿元[图]》行业阐发文章,如需获取行业文章全数内容,可进入智研征询搜刮查看。领会更多铁信号系统行业的深度研究阐发和全面数据,请关心智研征询发布的《中国铁信号系统行业市场成长规模及将来趋向研判演讲》。本《演讲》从2026年全国铁信号系统行业成长、全体运转态势、运转现状、进出口、合作款式等角度进行入手,系统、客不雅的对我国铁信号系统行业成长运转进行了深度分解,瞻望2026年中国铁信号系统行业成长趋向。《演讲》是系统阐发2026年度中国铁信号系统行业成长情况的著做,对于全面领会中国铁信号系统行业的成长情况、开展取铁信号系统行业成长相关的学术研究和实践,具有主要的自创价值,可供处置铁信号系统行业相关的部分、科研机构、财产企业等相关人员阅读参考。智研征询专注财产征询十五年,是中国财产征询范畴专业办事机构。公司以“用消息驱动财产成长,为企业投资决策赋能”为品牌。为企业供给专业的财产征询办事,次要办事包含精操行研演讲、专项定制、月度专题、可研演讲、贸易打算书、财产规划等。供给周报/月报/季报/年报等按期演讲和定制数据,内容涵盖政策监测、企业动态、行业数据、产物价钱变化、投融资概览、市场机缘及风险阐发等。前往搜狐。